1С для эффективной торговли

Автоматизация доставки в «1С:Рознице» и «1С УНФ»: 4 способа и чек-лист по подключению

29 октября 2024 2893

В программах «1С:Розница» и «1С:УНФ» доступны все существующие в современной логистике виды доставки. Клиенты 1С могут нанять курьеров, передать доставку сторонней компании, организовать работу через пункты самовывоза или создать собственную службу. В решения 1С уже встроены возможности автоматизировать любой способ. Рассмотрим их подробнее и дадим чек-лист по подключению доставки в «1С:Рознице» и «1С:УНФ».

Автоматизация доставки в 1С:Рознице и 1С УНФ: 4 способа и чек-лист по подключению

Какие способы доставки можно автоматизировать в 1С

  • Доставка с помощью собственных курьеров

Кому подходит. Вариант для тех, кому нужно быстро организовать доставку и важно самим контролировать процесс. Когда курьеров становится много, этот вариант теряет в удобстве.

Как воспользоваться. В «1С:Рознице» или «1С:Управлении нашей фирмой» («1С:УНФ») в справочнике «Службы доставки» нужно создать элемент «Доставка собственными силами».

Что дает. Вы сможете быстро заполнять способы доставки, производить расчет себестоимости и стоимости услуг, добавлять условия, например: начиная с определенной суммы заказа доставка будет бесплатной.

  • Доставка с помощью сторонних курьерских служб и интеграций

Кому подходит. Если собственные курьеры уже не справляются с потоком заказов и контролировать их работу стало трудно, лучше привлечь сторонние сервисы доставки.

Как воспользоваться. В программах 1С нужно выбрать способ «Службой доставки» и указать сервис сторонней организации, например «Яндекс Доставку», и настроить с ней интеграцию. Для этого надо скопировать данные из личного кабинета в «Яндекс Доставке» и перенести их в программу 1С. Также можно подключить сервис «1С:Курьер» или «1С:Доставка».

Что дает. После интеграции «Яндекс Доставки» и 1С в программе будут автоматически обновляться статусы заказов. А если подключить сервис «1С:Курьер», который интегрирован с «Яндекс Доставкой», то можно будет отправлять заказы на доставку посылок физическим лицам с получением «день в день», выбирать оптимальные тарифы, рассчитывать стоимость и время доставки, применять дополнительные услуги в сервисе «Яндекса», не выходя из программы «1С».

Больше информации о сервисе «1С:Курьер» найдете здесь

Если вы подключите сервис «1С:Доставка», выбрав в качестве перевозчика «Деловые линии», то для управления заказами достаточно личного кабинета в 1С, переходить в личный кабинет сторонней организации не потребуется. В 1С вам будут доступны формирование и редактирование заказов, отправка на доставку грузоперевозчику, печать документов в формате pdf, отмена и отслеживание заказа на доставку, установка фильтров, настройка характеристик товара. При сотрудничестве с другими компаниям удобство работы в одном окне сервиса сохранится.

Подробнее о том, как работает «1С:Доставка», можно узнать здесь

  • Доставка с помощью пунктов самовывоза

Кому подходит. Если вам нужно охватить покупателей, которые предпочитают получать товары в пунктах выдачи заказов (ПВЗ), на почте или самовывозом с территории компании, — этот вариант автоматизации для вас.

Как воспользоваться. В программах «1С:Розница» и «1С:УНФ» реализованы способы доставки как в пункты самовывоза, так и «Почтой России».

Что дает. Вы сможете позаботиться о комфорте ваших клиентов, организовав для них доставку максимально удобным способом. И в результате этого увеличите клиентскую базу.

  • Собственная служба доставки

Кому подходит. Если вы хотите самостоятельно управлять доставкой и отвечать за качество работы курьеров, выбирайте этот вариант.

Как воспользоваться. В «1С:Рознице» и «1С:УНФ» надо подключить сервис «1С:Курьерика».

Что дает. Сервис позволит отслеживать заказы, планировать доставки на конкретное время, контролировать работу курьеров, формировать отчеты с ключевыми показателями (среднее время доставки, количество опозданий и т. п.). Также в нем доступна кастомизация зон доставки — определение районов, куда вы доставляете заказы и за какую плату, а куда не доставляете.

Узнать больше о возможностях и подключении сервиса «1С:Курьерика» можно здесь

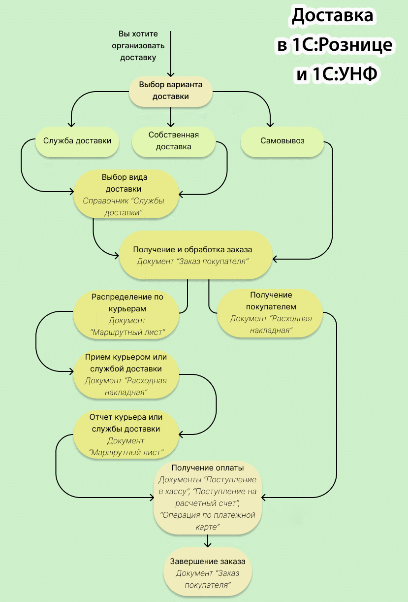
Схема автоматизации доставки в «1С:Рознице» и «1С:УНФ»

Действуя по схеме ниже, вы легко организуете оптимальный для вашего бизнеса способ доставки.

Автоматизация доставки в 1С:Рознице и 1С УНФ: 4 способа и чек-лист по подключению

Чек-лист по подключению доставки в «1С:Рознице» и «1С:УНФ»

Шаг 1. Внесите информацию о доставке после получения заказа

В программах 1С в заказе есть форма с информацией о доставке. В ней нужно заполнить необходимые данные: объем и вес товара, получателя, дату, время и способ доставки, стоимость услуги. Такие формы заполняются по заказам, полученным из разных каналов продаж, включая сайт, мобильное приложение, соцсети, телефон. Все принятые заказы доступны в едином журнале.

Шаг 2. Определитесь с вариантом доставки

В программе 1С можно выбрать любой способ доставки — курьером (своим или сторонней службы), самовывозом, доставку в пункт выдачи заказов, почтой,  собственными силами.

Шаг 3. Выберите службу доставки

В справочнике «Службы доставки» укажите доставку собственными силами либо конкретную внешнюю службу. После этого внесите всю информацию по доставке: способ отгрузки, статью затрат, расчет себестоимости. При способе доставки «Самовывоз» дополнительные данные вводить не нужно.

Шаг 4. Распределите заказы по курьерам

С помощью документа «Маршрутный лист» распределите заказы по курьерам, заполните данные, передайте товары курьерам. Здесь же можно формировать отчеты курьеров о доставке.

Шаг 5. Отгрузите товары

В документе «Расходная накладная» внесите необходимые данные и оформите получение товаров покупателем (при самовывозе) или отгрузку товаров (при доставке курьером).

Шаг 6. Получите оплату

Для получения оплаты от покупателя оформите один из документов: «Поступление в кассу», «Поступление на расчетный счет», «Операция по платежной карте».

   

Остались вопросы по автоматизации доставки в «1С:Рознице» и «1С:УНФ»? С удовольствием ответим!

Бесплатная консультация по возможностям программ от франчайзи «1С» в вашем регионе


Поделиться
Свежие бизнес-новости, кейсы и статьи в наших соцсетях

Почитать. Пообщаться. Задать вопрос

Свежие бизнес-новости, кейсы  и статьи в наших соцсетях